CQ9电子(中国)-官方网站

采购降价堆砌高毛利率研发短板或难撑“龙头”野心新睿电子遭遇三千万元诉讼“狙击”读懂IPO—CQ9电子官方网站
CQ9电子官方网站欢迎您!

采购降价堆砌高毛利率研发短板或难撑“龙头”野心新睿电子遭遇三千万元诉讼“狙击”读懂IPO

作者:小编    发布时间:2026-04-23 03:22:45    浏览量:

  4月16日,北交所官网显示,临海市新睿电子科技股份有限公司(以下简称“新睿电子”)的IPO审核进程已进入提交注册阶段,在市场上引起了不少讨论。

  新睿电子的IPO过会让市场看到了工业机器人控制赛道的一匹黑马,但翻开两轮问询函,监管的追问却如同一面镜子,照出了财务数据背后的几道痕迹。透过IPO上会和问询,有三个方面的问题仍值得关注:新睿电子的毛利率凭什么逆同行而行?采购价格究竟是不是真的公允?以及那桩在上市关口突然砸下来的涉案金额为三千万元的诉讼,到底意味着什么?

  4月20日、22日,就毛利率增长与采购价格、研发投入、诉讼风险等问题,时代商业研究院向新睿电子发送邮件并致电询问,但截至发稿未获对方回复。

  CQ9电子平台 CQ9电子在线官网

  新睿电子的盈利能力,单看数字确实引人注目。如图表1所示,2022—2025年,该公司的主营业务毛利率分别为34.08%、33.70%、36.53%、38.25%,整体呈增长态势。

采购降价堆砌高毛利率研发短板或难撑“龙头”野心新睿电子遭遇三千万元诉讼“狙击”读懂IPO(图1)

  可行业的“温度计”却指向另一个方向——如图表2所示,同行业直接可比公司华成工控(873553.NQ)2025年全年营业收入为1.93亿元,同比下降10.69%,归母净利润由盈转亏至-185.53万元。一边是行业龙头亏损,一边是自身毛利率节节攀升,这种反差,很难只用“经营有方”来解释。

采购降价堆砌高毛利率研发短板或难撑“龙头”野心新睿电子遭遇三千万元诉讼“狙击”读懂IPO(图2)

  答案或许藏在成本端。据第二轮问询函披露,如图表3所示,新睿电子的电机采购集中于台州市格特电机有限公司(以下简称“格特电机”)、杭州众川电机有限公司(以下简称“众川电机”)两家供应商,2023年至2025年上半年采购均价分别同比下滑26.02%、19.20%、12.20%;IC芯片2024年采购均价同比降幅更是达到45.44%。虽然该公司驱控一体控制系统产品的销售价格持续走低——2023年至2025年上半年销售均价同比分别下滑13.34%、8.20%、12.09%,售价降,但成本降得更多,毛利率自然就上去了。

采购降价堆砌高毛利率研发短板或难撑“龙头”野心新睿电子遭遇三千万元诉讼“狙击”读懂IPO(图3)

  真正的问题在于,采购价格为什么能降得这么猛?新睿电子的电机采购高度集中于以上两家供应商,电子元器件供应商则极为分散,IC芯片则全部通过贸易商采购。这种结构本身不违规,但当它与大幅降价叠加在一起,监管的追问就显得顺理成章:新睿电子及其关联主体是否与格特电机、众川电机存在关联关系或其他利益往来?采购均价变动趋势与市场公开价格存在差异的原因究竟是什么?是否存在利益输送?

采购降价堆砌高毛利率研发短板或难撑“龙头”野心新睿电子遭遇三千万元诉讼“狙击”读懂IPO(图4)

  如图表4所示,新睿电子虽然回复说供应商采取了以价换量的竞争策略,但是这种降价策略能否持续,仍然需要时间的检验,毛利率的数字固然好看,但支撑它的底座如果不够坚实,那这份“好看”就需要打上一个问号。

  招股书(注册稿)显示,报告期各期(指2023—2025年,下同),新睿电子的研发费用分别为1130.82万元、1497.41万元、1736.83万元,研发费用率维持在4.98%—5.55%,远低于同行可比公司研发费用率的平均数。

采购降价堆砌高毛利率研发短板或难撑“龙头”野心新睿电子遭遇三千万元诉讼“狙击”读懂IPO(图5)

  而华成工控在2025年年度报告中明确表示,为应对行业竞争并构建长期技术能力,公司增加了在新技术、新产品方面的研发投入,这恰恰是其2025年由盈转亏的重要原因之一。

采购降价堆砌高毛利率研发短板或难撑“龙头”野心新睿电子遭遇三千万元诉讼“狙击”读懂IPO(图6)

  更值得注意的是市场格局。如图表7所示,根据华成工控官网援引MIR睿工业发布的《2024年中国驱控一体控制系统发展报告》的数据,华成工控是驱控一体领域最早一批探索者,截至2023年已占据中国54.79%的市场份额。

采购降价堆砌高毛利率研发短板或难撑“龙头”野心新睿电子遭遇三千万元诉讼“狙击”读懂IPO(图7)

  而据第一轮问询函,如图表8所示,新睿电子的驱控一体产品于2022年才推向市场,比对手更晚。行业龙头仍在高投入研发以坚守市场份额,新睿电子研发投入的体量不及对手,毛利率却能反超,如图表9所示——这一“剪刀差”的形成机制,恐怕还得回到采购端去寻找答案。

采购降价堆砌高毛利率研发短板或难撑“龙头”野心新睿电子遭遇三千万元诉讼“狙击”读懂IPO(图8)

  当然,研发费用绝对值不等于技术实力,但在一条技术迭代频繁、价格战愈演愈烈的赛道里,持续的低研发投入能否守住护城河,是投资者不得不权衡的风险。驱控一体控制系统产品的价格已经连续三年下滑,这本身就说明市场竞争的激烈程度。没有足够的技术附加值支撑,一旦原材料价格止跌回升,毛利率的脆弱性就会立刻暴露出来。

  CQ9电子平台 CQ9电子在线官网

采购降价堆砌高毛利率研发短板或难撑“龙头”野心新睿电子遭遇三千万元诉讼“狙击”读懂IPO(图9)

  如果说毛利率和研发投入还属于财务分析的范畴,那么下面这件事就可能触及到了经营合规性的红线。

  招股书(注册稿)显示,2025年11月,新睿电子收到江苏省苏州市中级人民法院传票,被汇川技术(300124.SZ)等原告提起民事诉讼,案由为侵犯技术秘密、经营秘密等不正当竞争行为。

采购降价堆砌高毛利率研发短板或难撑“龙头”野心新睿电子遭遇三千万元诉讼“狙击”读懂IPO(图10)

  汇川技术在工业自动化领域的地位无需赘言,其选择在新睿电子IPO冲刺阶段提起诉讼,无论最终判决结果如何,都可能对新睿电子构成一记合规重击。

采购降价堆砌高毛利率研发短板或难撑“龙头”野心新睿电子遭遇三千万元诉讼“狙击”读懂IPO(图11)

  根据第二轮问询函披露,如图表11所示,北交所已要求新睿电子按照《业务规则适用指引第1号》的规定,补充披露案件受理情况和基本案情、诉讼请求、审理进展,并说明是否存在其他知识产权侵权或纠纷情况。

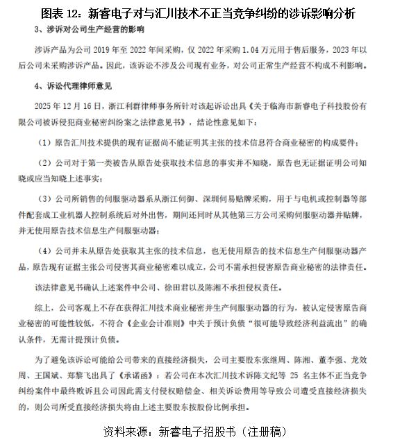
  如图表12所示,新睿电子在招股书(注册稿)中表明,涉诉事项不会对公司业务发展和持续经营能力构成重大不利影响,不会构成本次发行上市的障碍。同时强调,该诉讼不涉及公司现有业务,已聘请律师积极应诉,认为原告诉求缺乏事实与法律依据。为进一步消除投资者顾虑,公司主要股东张继周、陈湘、董李强、龙效周、王国斌、郑黎飞已出具兜底承诺:如公司最终败诉并产生直接经济损失(包括侵权赔偿金、诉讼费用等),将由上述股东按持股比例全额承担。

  客观而言,知识产权诉讼在拟上市企业中并非罕见,最终结果有待法院审理,新睿电子及股东也已主动设置风险隔离措施,给予了市场明确的安全垫。

采购降价堆砌高毛利率研发短板或难撑“龙头”野心新睿电子遭遇三千万元诉讼“狙击”读懂IPO(图12)

  但知识产权纠纷对于拟上市企业而言,也从来不是小事。它的影响不仅是潜在的经济赔偿,更在于核心技术来源的合法性、供应链的稳定性以及品牌声誉的潜在损伤。一家冲刺北交所的企业,在临门一脚时卷入此类诉讼,或表明其在知识产权管理和合规体系建设上存在不容忽视的短板。

  总的来看,新睿电子的财报数字确实亮眼,营收增长、毛利率提升、净利润扩大,这些数据背后的经营实力不可否认。但两轮问询函像是一把手术刀,剖开了业绩表层下的肌理:毛利率的攀升是否依赖采购端的价格下行而非技术溢价,研发投入的规模是否足以支撑与行业龙头同台竞技的野心,知识产权诉讼则叩问着经营合规性的根基。北交所的过会甚至上市只是一个新的起点,对于投资者而言,在这些核心疑虑得到充分解答之前,多一份审慎的观望,或许才是对资产安全最负责任的态度。

  免责声明:本报告仅供时代商业研究院客户使用。本公司不因接收人收到本报告而视其为客户。本报告基于本公司认为可靠的、已公开的信息编制,但本公司对该等信息的准确性及完整性不作任何保证。本报告所载的意见、评估及预测仅反映报告发布当日的观点和判断。本公司不保证本报告所含信息保持在最新状态。本公司对本报告所含信息可在不发出通知的情形下做出修改,投资者应当自行关注相应的更新或修改。本公司力求报告内容客观、公正,但本报告所载的观点、结论和建议仅供参考,不构成所述证券的买卖出价或征价。该等观点、建议并未考虑到个别投资者的具体投资目的、财务状况以及特定需求,在任何时候均不构成对客户私人投资建议。投资者应当充分考虑自身特定状况,并完整理解和使用本报告内容,不应视本报告为做出投资决策的唯一因素。对依据或者使用本报告所造成的一切后果,本公司及作者均不承担任何法律责任。本公司及作者在自身所知情的范围内,与本报告所指的证券或投资标的不存在法律禁止的利害关系。在法律许可的情况下,本公司及其所属关联机构可能会持有报告中提到的公司所发行的证券头寸并进行交易,也可能为之提供或者争取提供投资银行、财务顾问或者金融产品等相关服务。本报告版权仅为本公司所有。未经本公司书面许可,任何机构或个人不得以翻版、复制、发表、引用或再次分发他人等任何形式侵犯本公司版权。如征得本公司同意进行引用、刊发的,需在允许的范围内使用,并注明出处为“时代商业研究院”,且不得对本报告进行任何有悖原意的引用、删节和修改。本公司保留追究相关责任的权利。所有本报告中使用的商标、服务标记及标记均为本公司的商标、服务标记及标记。

  特别声明:以上内容(如有图片或视频亦包括在内)为自媒体平台“网易号”用户上传并发布,本平台仅提供信息存储服务。

  “90后”币圈大佬孙宇晨,起诉美国一加密货币公司敲诈勒索:全部代币被非法冻结,投票权被剥夺,遭受“数亿美元损失”

  全球第一!比亚迪宋L DM-i续航2000km,从15.58万降到9万多

  江苏启东一商场内,一女子用灭火器对另一名女子喷洒,商场:被喷女子系精神疾病患者,为制止其伤害他人及自己,才使用灭火器

推荐新闻

关注官方微信